What opportunities exist after an interest rate cut? What can be purchased now? How can one secure stable returns or achieve a high probability of success?
What are the future prospects for Tencent, Xiaomi, Meituan, and Kuaishou? Futubull AI provides a comprehensive analysis!
Now is the era of AI, and the Futubull App is also keeping up with the trend, launching your smart investment assistant "Futubull AI". Everyone can find it through the two paths shown in the image below.Click here.You can also jump directly, but you need to update the Futubull App to the latest version first.

To help everyone better utilize this smart assistant, Mr. Moo will provide a series of tutorials. Today, we will start from the perspective of performance to see where "Futubull AI" will take us.
One question, get the answer directly!
When a company releases its performance report, the first thing we want to understand is how the performance is, and whether it meets expectations. The next question is how to view the market outlook, which requires analyzing many factors. Now, we can ask it these questions directly.
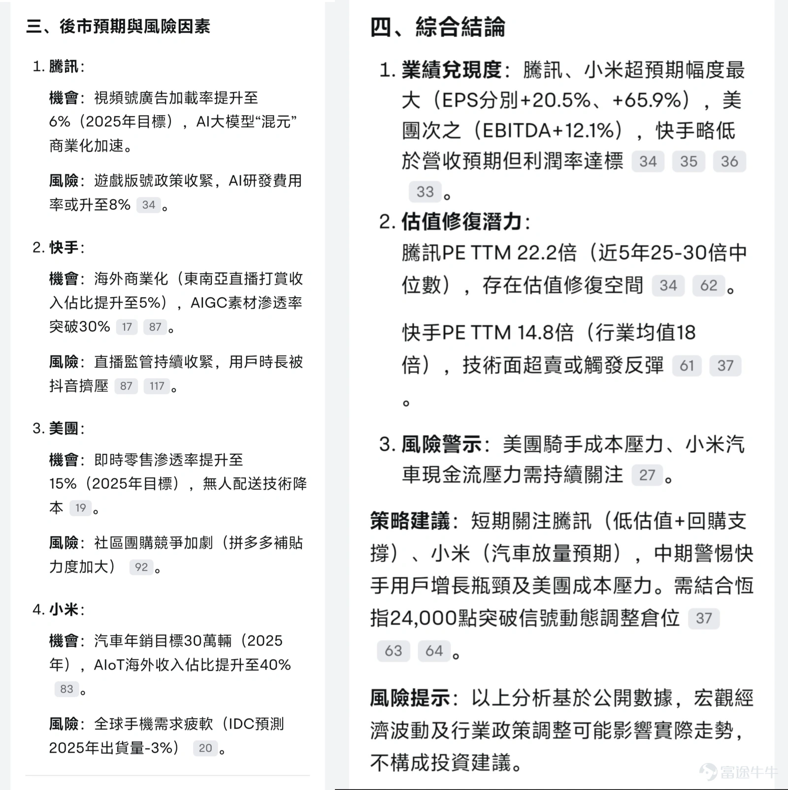
For example, when we ask: In the recent Hong Kong stock market, $KUAISHOU-W(01024.HK)$ 、 $MEITUAN-W(03690.HK)$ 、 $XIAOMI-W(01810.HK)$ 、 $TENCENT(00700.HK)$ The performance results have all been released. How do the latest performances of these four companies compare to expectations? Please analyze with the system. 'Futubull AI' provided several parts of the answer.
Firstly, the comparison of actual values of core Financial Indicators, business highlights, and important Indicators with expected values.

Secondly, the indicators that exceeded or fell short of expectations, as well as market reactions.

Additionally, it provided opportunities and risks for the future market, along with a comprehensive conclusion.

Looking at this information, it basically allows for a fundamental understanding of how these companies performed in terms of their latest results, the comparison of performance with market expectations, and related opportunity factors, risk factors, and market reactions.
At the same time, we also see that 'Futubull AI' is trying to determine future market conditions from the perspective of valuation recovery potential, etc. However, regarding the determination of future markets, we may need to consider more information, so it is possible to ask it again:
Combining the performance of these four companies, valuation levels, Technical Indicator signals, support and resistance levels, recent Volume and Capital Trend, key driving factors and risk factors, a systematic analysis of their future trends is conducted.

At this point, an overall understanding of the fundamentals, technical aspects, and capital aspects of these individual stocks has been achieved, along with some references regarding their future trends, making it easier to determine whether to operate with related individual stocks and how to proceed.
However, these contents appear to have a certain level of comprehension threshold, so below, mooer will provide guidance from two aspects: knowledge and functionality.
Why does Futubull AI provide such answers?
In the analysis of core Financial Indicators, Futubull AI primarily refers to revenue and net profit, which are two extremely important indicators in performance interpretation.
In simple terms, revenue reflects the company's Business scale and market performance, while net profit directly reflects the company's profitability. When looking at these figures, it is essential not only to consider their absolute values but also to analyze whether they have grown compared to the same period last year, by how much, and how they compare to market expectations.
If there is significant growth year-on-year, or it clearly exceeds expectations, it may be Bullish; a year-on-year decline or being below expectations indicates the opposite. However, it is essential to look into the reasons behind this and understand what changes occurred in the Business.
The analysis of Business highlights primarily comes from Company Business Data, with each company's focus being different. For instance, for Tencent, the number of active users is crucial, while Kuaishou not only needs to look at the number of active users but also focus on the total value of goods traded (GMV). Meituan emphasizes the delivery Order volume, while Xiaomi needs to pay attention to the shipping volume.
In the comparison of performance and market expectations, 'Futubull AI' mainly mentions EPS and EBIT.
EPS is the company's net profit divided by the total number of shares, directly reflecting the earning ability of each stock, which allows everyone to understand the impact of the company's performance on shareholders in a simple and direct way. EBIT excludes the effects of interest and taxes, which can more directly reflect the profitability of the company's core business.
Therefore, the market generally predicts these two Indicators, and by comparing these predicted values with actual values, when the actual value exceeds the predicted value, it may form a Bullish signal, while the opposite may create pressure.
Next, regarding valuation, 'Futubull AI' mainly mentions three valuation Indices: PE, PB, and PS. They are commonly used valuation Indicators with different applicable ranges, and the specific meanings and applicable ranges can be seen in the chart below.

TTM after PE refers to: this is a rolling PE ratio. Here, let’s explain three different calculation methods of the PE ratio and their advantages and disadvantages:

In assessing valuation levels, in addition to looking at the valuation numbers, it is also essential to conduct a vertical comparison with past values and a horizontal comparison with the industry average to see what positions they occupy, thus more accurately determining whether they are overvalued or undervalued.
Now, looking at the Technical Indicators, 'Futubull AI' mainly provides signals related to MACD, RSI, and BOLL. These are three indicators that are widely used in practice, and using them in combination can yield better results.
Let's start with MACD (Moving Average Convergence/Divergence, known in Chinese as 'Exponential Smoothing Difference Moving Average Line'), which is widely regarded as the 'King of Technical Indicators' in the market. It reveals the dynamic trends of the market and possible turning points by calculating the difference between short-term and long-term exponential smoothing moving averages. There are two main strategies for application: crossover strategy and divergence strategy.
The crossover strategy includes the so-called "Golden Cross" and "Death Cross" scenarios. When the MACD line (fast line) crosses above the signal line (slow line) from below, it forms a golden cross. At this point, the histogram transitions from negative to positive, with the color changing from red to green (assuming green indicates an upward movement and red indicates a downward movement). This is usually interpreted as a shift in market momentum from weak to strong, potentially signaling an upcoming bullish trend and thus forming a buy signal. The death cross is the opposite (the slow line crossing below the fast line).

The divergence strategy includes two forms: bottom divergence and top divergence. Bottom divergence occurs when the price continuously makes new lows, but the MACD line (fast line) fails to make new lows simultaneously and may even show an upward trend. This situation might indicate an impending rebound in the market, serving as a potential buying signal. Top divergence is the opposite.

To briefly discuss RSI and BOLL, if MACD is more suitable for determining long-term trends and momentum changes, then RSI is more appropriate for assessing short-term overbought or oversold conditions. It is generally believed that when RSI exceeds 70, it may indicate that the market is overbought, with the risk of a downward reversal; conversely, when RSI is below 30, it may indicate that the market is oversold, presenting an opportunity for an upward reversal. Similar to MACD, RSI can also utilize both bottom and top divergence strategies.

Whether using MACD to determine long-term trends or RSI to assess short-term overbought and oversold conditions, BOLL can be used to assist in confirmation. The BOLL line consists of three lines: the upper band, middle band, and lower band. The upper band can act as a resistance level, indicating an overbought signal when breached; the lower band can act as a support level, indicating an oversold signal when breached. When stock prices are above the middle band, it indicates a strong short-term trend; when prices are below the middle band, it indicates a weak short-term phase.

Finally, let's talk about the short sell ratio and market percentiles mentioned by "Futubull AI". For example, the statement "short sell ratio 14.4% (market percentile 70%)" indicates that the number of shares being short sold for this stock represents 14.4% of its circulation. Historically, for 70% of the time, the short sell ratio of this stock has been below this level, indicating that the current short selling pressure is relatively high.
Regarding the knowledge from the Q&A with Mooer Sir, I will mention these first, and next, let's take a look at the functional aspects.
"Futubull AI" features can also be used by you!
It can be seen that many descriptions in the responses from "Futubull AI" are followed by numbers. Clicking on these numbers can redirect to many features in the Futubull App, or to content like news and discussions in the Mooer Circle.

The most mentioned functionalities in the above content relate to Finance, Technical Indicators, Market Data, and Short Sale Data.
In Finance, it includes not only the three major financial statements of individual stocks (income statement, balance sheet, cash flow statement), but also the Company Business Data for each quarter, as well as the Financial Estimates for revenue, EPS, and EBIT. These data functionalities are critical for analyzing the financial status of individual stocks and forecasting their future performance and can all be found through the path: individual stock detail page > Company > Finance.

The Technical Indicators mainly refer to the 'Indicator Interpretation' function. For some mooers, looking at various Technical Indicators and then determining may not be easy, in which case this function can provide some reference for obtaining signals (can set three different time periods: 1 day, 1 minute, 60 minutes), which looks very intuitive and convenient. This functionality can be found through the path: individual stock detail page > Analysis.

Lastly, let's talk about the 'Short Sale Analysis' function. This mainly displays the daily short sale volume of individual stocks, daily short sale ratio, Short Interest quantity, and Short Interest ratio. Simply put, the higher the short sale data, the more pronounced the bearish sentiment, and conversely, the lower the data. Mooers can use this function to identify the bullish and bearish sentiment in the market and assist in determining stock price trends, which can also be found through the path: individual stock detail page > Analysis.
It is precisely because of these powerful functionalities and data that the responses provided on 'Futubull AI' are more reliable.