富途譚智樂:投資前線啟導迷津
20250901 阿里業績後急漲背後的原因,常用的期權對沖策略

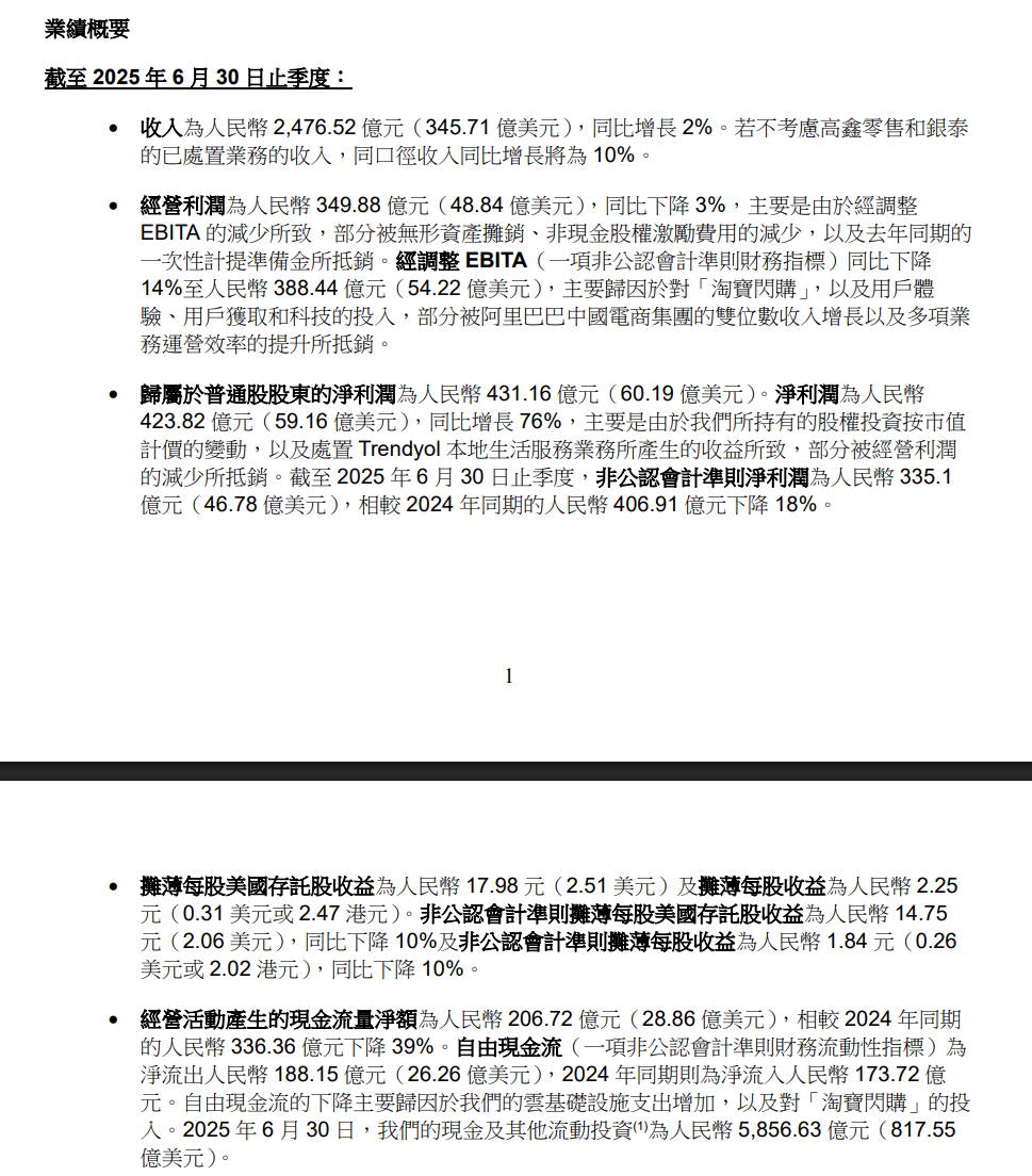
$阿里巴巴-W (09988.HK)$ 業績勝市場預期帶動股價今日急升,是領漲 $恒生指數 (800000.HK)$ 和 $恒生科技指數 (800700.HK)$ 的主要功臣。從牛牛APP上看到,公司的收入其實和市場預期分別不大,最大的分別在於盈利能力的表現,公司在今年2025年第二季攤薄每股盈利2.25元人民幣,按年增長81%,遠高於市場預期的1.508元(人民幣;同下)。


不過從業績細節上看,就有些地方值得留意。業績當中涉及一次性因素,例如本季度的2476億元收入,按年增長2%,但如果不考慮高鑫零售和銀泰的已處置收入,同口徑收入同比增長將為10%。此外,即使盈利大升,但經營利潤則同比下降3%至350億元。非公認會計準則淨利潤為人民幣 335.1 億元,相較 2024 年同期的 406.91 億元下降 18%。
所以除了看整體大數外,更重要的是每個重點項目的整體表現
阿里巴巴中國電商集團
經營利潤的下跌主要是涉及「淘寶閃購」在用戶體驗、用戶獲取和科技的投入,不過當中有提及阿里巴巴中國電商集團的雙位數收入增長以及多項業務運營效率的提升,只是被其他新業務被抵銷。
公司在4 月底在淘寶 app 上推出「淘寶閃購」服務,在即時零售的大幅投入,並導致在 8 月前三周帶動淘寶 app 的月度活躍消費者同比增長 25%。此舉措也強化了淘寶 app 在中國電商行業的領先地位。市場對於「淘寶閃購」的表現是感到滿意的,雖然短暫拖低了業務的盈利能力,但起碼公司賺了流量,為長遠發展帶來更好的基礎發展。
電商業務收入為人民幣 1186億元,同比增長 9%。 客戶管理收入同比增長 10%,主要由 Take rate 的所帶動。Take rate的上升更反映用戶對公司電商平台的偏好,用戶黏性在平台消費向來都是最重要的元素。
簡單來說,在業績上看,阿里巴巴中國電商集團的表現在過去一年不斷提及「內卷」的市場上,整體表現是勝市場的預期,更重要是能夠提振投資者的信心。
阿里國際數字商業集團(「AIDC」)
國際收入的表現更令人鼓舞,AIDC 收入同比增長 19%至人民幣 347.41 億元,公司提及旗下的速賣通和 Trendyol,通過在不同市場採用不同的商業模式取得成效,規模效應亦導致運營效率提升。經調整 EBITA 為虧損人民幣 5900萬元,與去年2024 年同期為虧損人民幣 37億元,虧損大幅收窄98%。這項業務的虧損收窄,極有利集團整個現金流的表現。
雲智能集團
雲智能集團收入為人民幣 333.98億元,同比增長26%。主要由公共雲業務收入增長所帶動,公司亦重點提及 AI 相關產品採用量的提升,AI相關產品收入連續八個季度實現三位數增長。此AI繼續成為公司的增長動力來源,未來三年公司計劃投資3800億元,包括國產AI芯片的自主發展。
雖然 $阿里巴巴 (BABA.US)$ 股價在周五業績電話會中提供自主AI芯片急升,但市場不是單純看好芯片的製造,更多的是憧憬關於大模型使用的競爭力。沙利文發佈最新《中國GenAI市場洞察:企業級大模型調用全景研究,2025》,報告顯示,中國企業級大模型調用呈爆發式增長,2025年上半年日均調用量較2024年底實現363%的增長,目前超10萬億 Tokens。這龐大的Tokens使用量,對阿里的數據中心業務和長遠競爭力無疑是造成重大利好作用。
小總結﹕
以下是幾個阿里業務股價急升的原因﹕
1. 國內電商行業競爭激烈,但阿里的收入和盈利保持穩定,顯示護城河優勢
2. 國際電商行業虧損大幅收窄,規模效應和市場策略成功,成新增長動力
3. AI產品需求龐大,配合國產芯片發展趨勢,有利數據中心和模型的長遠發展
總括來說,阿里現時業務多元化且重拾競爭力,有利估值進一步重估。考慮到現時市盈率TTM只有16倍,即使股價今日急升,估值仍存在可觀上升空間。建議投資者中線持繼續看好。
期權&技術分析

最新的牛牛桌面版介面上看,本次業績市場預期只有± 6.64%的波動,無疑本次的是完全打破市場預期。畢竟這次的業績公佈後,市場對阿里的現金流和增長看法將進一步正面,正借著AI產品的影響力進一步提升估值。

在技術分析角度上,股價(港元﹕同下)於周K圖上突破130元的阻力位,和日K一樣MACD發出「雙牛」黃金交叉訊號,有利股價展開中期升浪,短線關鍵的阻力位將是今年的高位,約144元。借本次的業績如果能順勢突破144元,股價在周線圖上將再次打破一個長方形橫行區。屆時阻力位將上移至2021年10月的高位,即175元水平。
*以下期權和ETF策略僅供投資教育用,不代表任何投資意見

在港股9月5日到期的周期權上看到,目前與現價相近的引伸波幅大約是60~70%左右。考慮到今日股價急升,這引伸波幅的水平不算特別高,亦可能導致一些期權賣家或認股證發行商未能成功對沖業績後的股價升幅,追貨的需求導致股價急升。
可同時在牛牛的期權分析功能上看,例如參考阿里250905 140.00 call

從上面的圖上看,由於業績遠勝市場預期,這些末日期權即使仍處於價外,但期權金仍出現20倍以上升幅。更重要的是,歷史波動率的上升,遠遠超過業績後引伸波幅的下降。這意味市場預期短期內情緒仍然高漲,有利股價波動和短線上升動力。另一個角度,這對於期權賣家來說,短期內將會非常痛苦,畢竟引伸波動短期內難以定價,這將會導致對沖的風險急劇上升,甚至演變成「夾淡倉」的情景。
對於持貨同時又保守的投資者,暫時期權策略上covercall值博率並不吸引,主要是因為短期內難以判斷IV是否見頂。雖然虧損風險不大,但可能無法享受股價上升帶來的機會。以對沖作為目的,目前幫助不大。
筆者看好短期股價升勢,但畢竟今日股價的確出現罕見的急升,如果擔心股價短線會出現回調但同時繼續看好,可以參考一個日曆價差策略(Calendar Call Spread),通過賣出短期認購期權和買入長期認購期權(必需相同的行使價),利用時間價值差異獲利,適合預期標的資產短期穩定、長期上漲的情況。
另一個方法,對貨信心不足考慮的對沖方法則是protective put,即持有正股同時買入一些認沽期權,主要是慎防股價急跌時可以及時止蝕,作用為類似買保險之用,並不是期望通過期權金去獲利,而是付出期權金後獲得權利在股價走勢逆轉時,以行使價沽出止賺或止蝕離場。這個策略最終的目標仍是以正股價格上升作為獲利手段。
最後,在港股的阿里巴巴交易的期權,合約乘數是500,即每張等於500股阿里巴巴(5手)。在進行期權策略對沖時,記得留意保期權張數和持有正股的數目上對稱。